大师兄影视

欢迎访问大师兄影视 !

学生公告

学生公告

关于举办大师兄影视 第十四届大学生职业规划大赛的通知

来源 : 大师兄影视      作者 : 大师兄影视      时间 : 2023-10-18

各班级:

为全面落实立德树人根本任务,强化就业育人实效,发挥“以赛促学、以赛促教”的积极作用,进一步深化大学生职业生涯规划教育和创新创业教育,提升大学生职业生涯规划能力,激发创新思维,提高创新能力,促进我校毕业生更高质量就业创业。经研究,定于2023年10月至11月举办大师兄影视 第十四届大学生职业规划大赛。具体实施方案如下:

一、 大赛主题

筑梦青春志在四方,规划启航职引未来。

二、 大赛分类

大赛设两个类别,分别为成长赛道和就业赛道。

(一)成长赛道。面向普通本科一、二、三年级学生,考察其职业发展规划的科学性和围绕实现职业目标的成长过程,通过学习实践持续提升职业目标达成度,增强综合素质和能力。(详见附件1)大赛平台成长赛道设生涯闯关功能,鼓励参赛选手积极参与。

(二)就业赛道。面向普通本科三、四年级(部分专业五年级)学生和全体研究生,考察其求职实战能力,个人发展路径与经济社会发展需要的适应度,就业能力与职业目标和岗位要求的契合度。(详见附件2)就业赛道设职业适配度测评功能,参赛选手可根据需要选择参与。

三、 大赛安排

(一)参赛报名(2023年10月19日—2023年10月26日)

所有本科生学生须报名本次比赛,作为《大学生职业发展与就业指导》课程的课程要求之一。

参赛选手通过全国大学生职业规划大赛平台(以下简称大赛平台,网址:zgs.chsi.com.cn)进行报名,在大赛平台登录页面可下载学生操作手册。(具体操作流程将发一个操作视频)

(二)学院复赛阶段(2023年10月27日)

10月27日(下周五)举行学院复赛评比会议,比赛形式参考学校决赛。

(三)学校决赛阶段(2023年11月6日—11月15日)

成长赛道设主题陈述和评委提问环节。

1. 主题陈述(8分钟):选手结合生涯发展报告进行陈述和展示。展示可以选用道具,仅限选手本人完成。

2. 评委提问(5分钟):评委结合选手陈述和现场表现进行提问。

就业赛道设主题陈述和综合面试环节。

1. 主题陈述(7分钟):选手陈述个人求职意向和职业准备情况,展示通用素质与岗位能力。展示可以选用道具,仅限选手本人完成。

2. 综合面试(8分钟):评委提出真实工作场景中可能遇到的问题,选手提出解决方案;评委结合选手陈述自由提问。

评委分别根据“决赛评分标准”(详见附件1、附件2)对每位选手进行决赛环节的现场打分。

五、 奖项设置

(一)比赛按得分高低从各类别分别评选出一等奖、二等奖和三等奖。优秀作品将选送学校决赛。

六、 其他

(一)大赛成长、就业赛道参赛选手须为普通高等学校全日制在校学生。本科生、研究生都可报名,每名选手结合自身条件选择符合要求的一个赛道报名参赛。

(二)参赛选手应按要求在大赛平台准确填写报名信息,提交材料应坚持真实性原则,不得含有违法违规内容,否则将丧失参赛资格、所获奖项等相关权利,自负一切法律责任。

(四)每位选手的指导教师仅限1人。

联系人:华楷滢15157180909  师琳琳158244291743

大师兄影视 学工办

2023年10月18日



附件1

第十四届大师兄影视 大学生职业规划大赛成长赛道方案

一、 比赛内容

考察学生职业发展规划的科学性和围绕实现职业目标的成长过程,通过学习实践持续提升职业目标的达成度,增强综合素质和能力。

二、 参赛组别和对象

成长赛道参赛对象为普通本科一、二、三年级学生。

三、 参赛材料要求

选手在大赛平台(网址:zgs.chsi.com.cn)提交以下参赛材料:

(一)生涯发展报告:介绍职业发展规划、实现职业目标的具体行动和成果 (PDF格式,文字不超过1500字,如有图表不超过5张)。

(二)生涯发展展示 (PPT格式,不超过50MB; 不可加入视频)。

四、 比赛环节

(一)校级复赛环节:组织专家对选手提交的参赛材料进行网上评审,确定入围校级决赛人选。

(二)校级决赛环节:成长赛道设主题陈述和评委提问环节。

1. 主题陈述(8分钟):选手结合生涯发展报告进行陈述和展示。展示可以选用道具,仅限选手本人完成。

2. 评委提问(5分钟):评委结合选手陈述和现场表现进行提问。

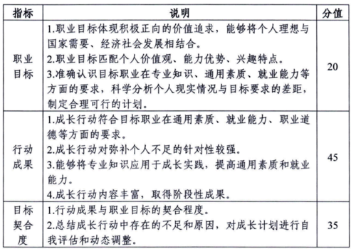
五、 评审标准

1





附件2

第十四届大师兄影视 大学生职业规划大赛就业赛道方案

一 、比赛内容

考察学生的求职实战能力,个人发展路径与经济社会发展需要的适应度,就业能力与职业目标和岗位要求的契合度。

二、 参赛组别和对象

(一)就业赛道设5个分赛道。其中,针对企业职能岗位,设产品研发、生产服务、市场营销、通用职能分赛道(按相近行业分小组);针对公共服务岗位,设公共服务分赛道。

(二)就业赛道参赛对象为普通本科三、四年级(部分专业五年级)学生和全体研究生。

三、 参赛材料要求

选手在大赛平台(网址:zgs.chsi.com.cn) 提交以下参赛材料:

(一)求职简历 (PDF 格式)。

(二)就业能力展示 (PPT 格式,不超过50MB; 不可加入视频)。

(三)辅助证明材料,包括实践、实习、获奖等证明材料(PDF格式,整合为单个文件,不超过50MB)。

四、 比赛环节

(一)校级复赛环节:组织专家对选手提交的参赛材料进行网上评审,确定入围校级决赛人选。

(二)校级决赛环节:就业赛道设主题陈述和综合面试环节。

1. 主题陈述(7分钟):选手陈述个人求职意向和职业准备情 况,展示通用素质与岗位能力。展示可以选用道具,仅限选手本人完成。

2. 综合面试(8分钟):评委提出真实工作场景中可能遇到的问题,选手提出解决方案;评委结合选手陈述自由提问。

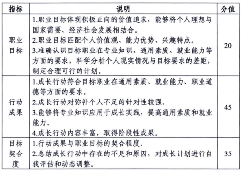
五、 评审标准

2


3




版权所有 © 大师兄影视-大师兄影视官方最新下载地址

地址:中国·杭州·余杭塘路2318号 大师兄影视 勤园16、17、18、22号楼

联系电话:0571-28867909

邮箱:chxyzhb@dsxfilms.com

邮编:311121

  • 扫码关注微信公众号

版权所有 © 大师兄影视   浙ICP备11056902号-1

地址:中国·杭州·余杭塘路2318号
邮编:311121
Copyright © 2025 大师兄影视
浙ICP备11056902号-1