大师兄影视

欢迎访问大师兄影视 !

banner

banner

当前位置 : 

刘俊秋教授团队在Sci. China. Chem.上发表基于一氧化碳和近红外-II光双驱动的二硒化金属有机框架纳米马达用于多模式肿瘤靶向治疗

来源 : 大师兄影视      作者 : 大师兄影视      时间 : 2025-03-27

肿瘤靶向-1

癌症严重威胁全球公共健康,传统疗法存在局限,促使新治疗策略的探索。光热疗法(PTT)因操作简便和生物相容性良好而受关注,近红外 - IINIR - II)光窗口的光热疗法具有组织穿透深度优势,但高温 PTT 可能损伤健康组织,低温 PTT 疗效受热休克蛋白(HSP)表达影响。化学动力学疗法(CDT)可通过产生活性氧(ROS)和降低还原剂水平诱导肿瘤细胞凋亡,但单一疗法效果欠佳,联合治疗更具潜力。金属有机框架(MOFs)在纳米医学领域有应用潜力,但肿瘤微环境阻碍纳米粒子渗透。纳米马达的发展为纳米材料在肿瘤治疗中的应用提供新途径。

图 1. (a):通过层层组装制备双驱动纳米马达的分步示意图。(b):DSACGM NPs 在 NIR - II 和 CO 驱动下穿透肿瘤组织,实现多模式协同治疗(包括饥饿疗法、化学动力学疗法和温和光热疗法)的示意图。

图 1. (a):通过层层组装制备双驱动纳米马达的分步示意图。(b):DSACGM NPs 在 NIR - II 和 CO 驱动下穿透肿瘤组织,实现多模式协同治疗(包括饥饿疗法、化学动力学疗法和温和光热疗法)的示意图。

基于此,刘俊秋教授团队设计了一种基于二硒化 MOF 的双驱动纳米马达用于多模式协同肿瘤治疗(图1)。以含二硒化物的咪唑衍生物为有机配体,与 Zn²⁺配位合成二硒化 MOF(DSe NPs),并通过多种手段表征其结构。然后依次将金纳米棒(AuRods)、Mn₂CO₁₀(MnCO)、葡萄糖氧化酶(GOD)封装进 DSe NPs,最后将 4T1 细胞膜片段加载到 DSACG NPs 表面得到 DSACGM NPs。各组分封装效率较高,如 GOD 的封装效率达 98.7%,MnCO 的封装效率为 35.8%。DSACGM NPs 在生理条件下稳定性良好,粒径无明显变化。

图 2. 纳米马达的运动行为表征

图 2. 纳米马达的运动行为表征

光热性能方面,DSACGM NPs NIR - II 激光照射下表现出良好的升温能力,光热转换效率较高。CO 释放能力得到验证,不同浓度下 CO 释放量可测。GOD 封装后虽活性有所降低但仍保留大部分催化活性,催化葡萄糖(Glu)产生过氧化氢(H₂O₂)。在酸性条件下,DSACGM NPs 能通过 MnCO H₂O₂反应释放 CO Mn²⁺,引发类芬顿反应产生∙OH,增强细胞内氧化应激。DSACGM NPs 纳米材料具有出色马达性能。其可通过化学(Glu 反应释放 CO)与光(AuRods 光热效应)驱动产生自主运动,运动受 Glu 浓度和光功率密度调控,且在高 Glu NIR - II 照射下细胞摄取增强、肿瘤穿透深度增加(图2)。

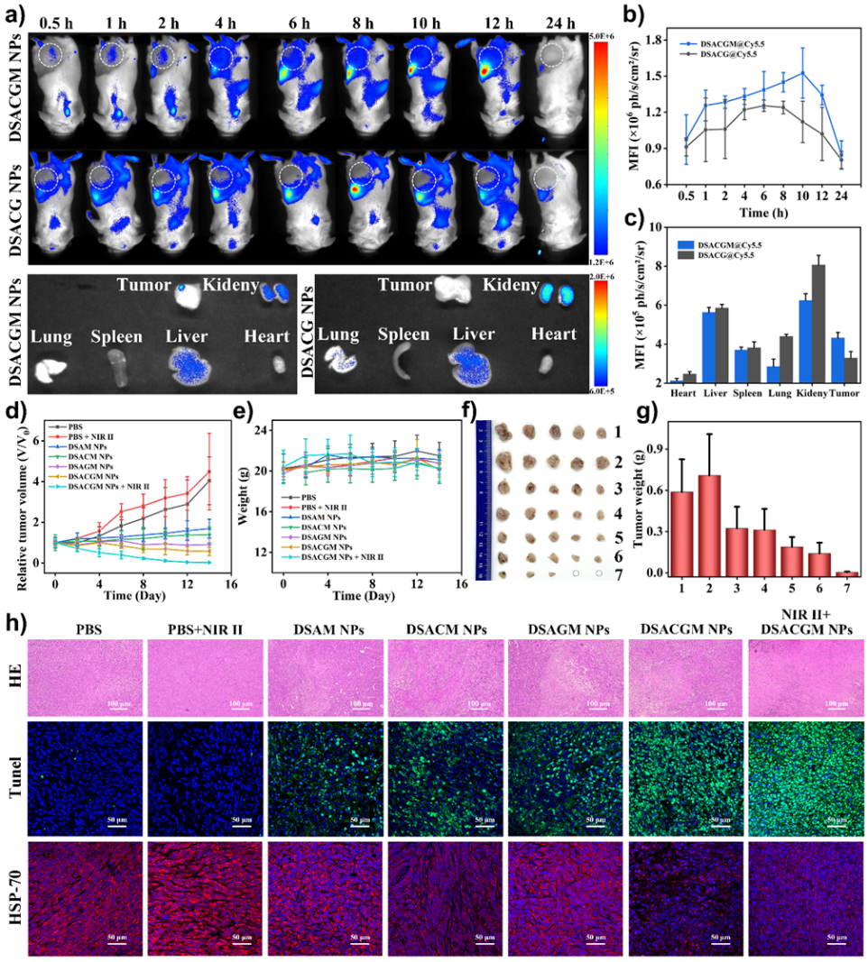
细胞实验表明,DSACGM NPs 4T1 细胞具有良好的靶向性,与多种细胞系共孵育后,在 4T1 细胞中的荧光强度显著升高,对 4T1 细胞的毒性明显高于其他细胞系。与其他合成纳米材料相比,DSACGM NPs 的细胞毒性更强,能有效降低细胞内 Glu 水平,在 NIR - II 照射下可诱导大量细胞凋亡,凋亡率与浓度相关,且能降低线粒体膜电位,诱导细胞凋亡的机制与多种因素协同作用有关,如二硒化物降低 GSH 水平、GOD 升高 H₂O₂水平、CO 抑制 HSP 表达、Mn²⁺引发类芬顿反应等。动物实验中,DSACGM NPs 4T1 荷瘤小鼠体内具有良好的生物相容性,极低的溶血率和正常的血液参数证明了这一点。其在肿瘤部位的积累量高,循环时间长,在尾静脉注射 10 小时后肿瘤部位荧光信号最强,此时进行 NIR - II 照射,DSACGM NPs + NIR - II 组肿瘤抑制效果最佳,肿瘤体积和重量显著降低,肿瘤组织切片显示该组凋亡率最高,同时主要器官无明显组织损伤和炎症反应,进一步证实了 DSACGM NPs 在体内的高效抗肿瘤效果和良好安全性(图3)。本研究为先进纳米马达的设计及其在靶向多模式癌症治疗中的应用提供了重要思路和依据。

图 3. DSACGM NPs在4T1荷瘤小鼠模型中的体内疗效。

图 3. DSACGM NPs在4T1荷瘤小鼠模型中的体内疗效。

课题组联合培养博士后田瑞桢和张哲瑞为该论文的共同第一作者,刘俊秋教授和王婷婷副教授为该论文的通讯作者。该研究工作得到了国家科技部重点研发计划、国家自然科学基金及杭师大科研启动经费等项目的联合资助。

论文链接:10.1007/s11426-024-2331-y




版权所有 © 大师兄影视-大师兄影视官方最新下载地址

地址:中国·杭州·余杭塘路2318号 大师兄影视 勤园16、17、18、22号楼

联系电话:0571-28867909

邮箱:chxyzhb@dsxfilms.com

邮编:311121

  • 扫码关注微信公众号

版权所有 © 大师兄影视   浙ICP备11056902号-1

地址:中国·杭州·余杭塘路2318号
邮编:311121
Copyright © 2025 大师兄影视
浙ICP备11056902号-1